Frank Landmesser
Meine private Homepage für highfidele Musikwiedergabe
  • Neues
  • Home
  • Höreindrücke
  • Messeberichte
  • Selbstbau
    • KEF LS50 Tonfeile Pimp - Lautsprecher
    • The Unswayed - Tonarm
    • Tafal - Lautsprecher
    • Visaton VOX 200 MHT High End - Lautsprecher
      • Konzeptentscheidung
      • Ideen und Skizzen
      • Konstruktion
      • Aufbau
      • Höreindrücke
      • Updates
    • DiSub 310 - Subwoofer
    • Hifi-Rack
    • Silberflachbandkabel - NF-Kabel
    • 10-EUR-NF-Kabel - NF-Kabel
    • Klang-Projekt - NF-/LS-Kabel
  • Tuning
  • Car Hifi
  • Links
  • Kontakt

Selbstbau - Visaton VOX 200 MHT High End

=>
Kapitel:
  • Vorgeschichte,
  • Konzeptentscheidung,
  • Ideen und Skizzen,
  • Konstruktion,
  • Aufbau,
  • Höreindrücke,
  • Updates
<=

Aufbau - Rohgehäuse

Die furnierten und lackierten Rohgehäuse lieferte PMP direkt an Joker Hifi, wo schliesslich auch der Aufbau stattfand. Beiden gilt noch einmal ausdrücklich mein Dank für Ihre Unterstützung, die wertvollen Anregungen und die professionelle Arbeit, die zu einem entsprechenden Ergebnis geführt hat.

Auf dem ersten Bild ist das gelieferte Rohgehäuse (noch ohne Front- und Rückwände) zu sehen, das dank seiner Versteifungen schon in dieser Form einen sehr stabilen Eindruck macht - da kann eine Orignal VOX 200 (im Hintergrund) nur neidisch gucken. Auf dem zweiten Bild sind schon gut die asymmetrischen Versteifungen im Detail zuerkennen: Oben im Bild die horizontale Versteifung unter den Chassis; darunter die grosse Querverstrebung zur Beruhigung der grossen Gehäusefläche.

Nacharbeit und Dämmung

Der Leim hätte schon gehalten. Aber da ohnehin die Klebearbeiten mit Montagekleber zur Befestigung der Stahlkugelmatten und des Filz anstanden, wurden vorsorglich alle Verbindungen mit einer Raupe Montagekleber nachgezogen (1. Bild) - erdbebensicherer Lautsprecherbau!

Auf dem 2. Bild ist eine Gehäusewand schon mit den Hawophon-Stahlkugelmatten beklebt - wie unter Ideen und Skizzen unter "Dämmung" beschrieben, gerade aufgrund der asymmetrischen Versteifungen eine mühselige Arbeit.

Die asymmetrische Mittel-Hochtonkammer (Bild 3) ist zu den Chassis hin nur mit Filz beklebt. Die Stahlkugelmatte ist von der anderen Seite aufgebracht.

Auf Bild 4 ist das Gehäuse bereits komplett mit Stahlkugelmatten und Filz ausgekleidet. Bereits jetzt (ohne Front- und Rückwände) ergibt der Klopftest ein im besten Sinne "akustisch totes" Gehäuse, das jegliche Gedankenspiele mit Sandwich- oder Schiefergehäusen schnell vergessen lässt. Im Detail ist der Aufbau einer Seitewand noch einmal im Bild 5 zu sehen: 22 mm MDF, Stahlkugelmatte und 11 mm Filz.

Zusammenbau

Die Aluplatte, die später die Chassis tragen soll, ist bereits verklebt und sicherheitshalber mit einer Klebespritze von innen nachgedichtet; die 28mm MDF-Frontplatte ist mit Leimauftrag zum Aushärten fest verspannt (Bild 1). Auf Bild 2 ist der Probeverbau des TI100 und des MHT12 in der Aluplatte zu sehen. Die Zentrierspinne des TI100 ist grosszügig hinterlüftet. Damit dies auch im Einbau Sinn macht, besitzt auch der Ausschnitt der Aluplatte eine grosszügige Fase.

Zur Verschraubung der Antispikes mit dem Schiefersockel werden Gewindehülsen in die dafür vorgesehenen Ausfräsungen verklebt. Im Bild 3 sieht man oben den dazu verwendeten Montagekleber in einer Spritze und die Schauben als Einbauhilfe zur korrekten Ausrichtung der Gewindehülsen. Nach Aushärten des Klebers werden diese einfach wieder herausgeschaubt - zu sehen unten im Bild. Die 8 kleineren Bohrungen dienen zur Verschraubung des Schiefersockels mit dem Gehäusesockel. Auf Bild 4 ist dies bereits geschehen und 2 von 3 Antispikes sind bereits mit den von Audioplan geleiferten Gewindestiften aus dem gleichen Material verschraubt. Hierbei werden die Antispikes nur leicht angeschraubt und nicht extrem fest gezogen um die Dämpfungswirkung nicht zu stark zu unterdrücken. Theoretisch liesse sich so ein Feintuning hinsichtlich der Kombination aus Ankoppung und Entkoppelung erzielen. Auf dem Parkettfussboden erwies sich die Kombination aus Schiefersockel und 3 Antispikes (4 waren aufgrund des Bodens zu kippelig) als genau richtig - aber dazu später unter Höreindrücke mehr. Auf Bild 5 ist das WBT-Bi-Wiring Terminal, die Torxverschaubung der Rückwand und das "Spiel der Schattenfugen" schön zu erkennen.

Dank der Versteifung, Dämmung und nicht zuletzt der Aluminiumschallwände bringt ein Lautsprecher mit 48 kg schon deutlich mehr auf die Waage als eine Standard VOX 200 mit ca. 20 kg. Zusammen mit dem Schiefersockel sind es dann sogar schon ca. 61 kg. Der Sockel sorgt zudem dafür, dass sie Kippstabiltät zunimmt. Wer auf einen entsprechend schweren Fuss verzichten möchte, sollte aufgrund der geringen Breite und des hohen Schwerpunktes zumindest für einen breiter auskragenden Sockel sorgen (was in diesem Fall allerdings die Gesamtoptik gestört hätte). Beim Lautsprecher-Rücken zur Identifizierung der optimalen Aufstellung (unbedingt beachten!) zahlen sich die Antispikes unerwartet aus: Im Vergleich zur Aufstellung auf Spikes lässt sich insbesondere auf Parkett oder Laminat auch mit einer Person der Lautsprecher problemlos bewegen - nach dem "Heimwuchten" also kein weiteres Schweissvergiessen mehr!

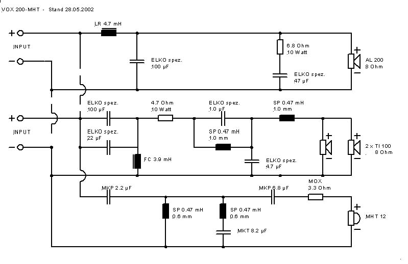
Frequenzweiche

Das erste Bild zeigt den Frequenzweichenplan gemäss derer die Weiche Anfang 2003 aufgebaut worden ist.

ACHTUNG! Diese Weiche (Bild 1) entspricht nicht mehr dem aktuellen Stand und ist auch nicht mehr auf der Visaton-Page verfügbar, da sie durch ein (besseres) Update abgelöst worden ist. Dieser Plan wird hier nur der Vollständigkeit halber aufgeführt, da auch die ersten Höreindrücke mit dieser entstanden. Die aktuelle Weiche findet man unter Updates oder besser (da auf jeden Fall aktuell) bei Visaton unter Forum/Modifikationen.

Bild 2: Nicht schön aber funktional der Aufbau der Weiche im druckfreien separaten Sockel des Gehäuses. Wann immer möglich wurden die Bauteile direkt aneinander gelötet. Ansonsten wurde das auch für die Innenverkabelung und Zuleitung verwendete Kabel Black&White LS800 bzw. LS300 (Hochtöner) verwendet. Die Spulen sind selbstverständlich verschraubt und liegen zur Vermeidung von gegenseitiger Induktion möglichst weit auseinander und nicht parallel zueinander. Um Mikrofonieeffekten vorzubeugen wurden manche Bauteile und Leitungen zudem mit Heisskleber fixiert und beruhigt - auch nicht schön, aber eben zweckmässig. Im Groben ist links im Bild der Tiefpass, in der Mitte der Bandpass und rechts der Hochpass zu sehen. Wie zu sehen wurden durchweg hochwertige Bauteile verwendet (insbesondere bei solchen die direkt im Signalweg liegen), auch wenn Visaton und einige Selbstbauer hierauf keinen Wert legen, haben mich die positiven Erfahrungen mit verzerrungsfreieren und verlustärmeren Weichenbauteilen (unter Tuning) zu diesem - wenn auch kostspieligen - Schritt bewogen. Dazu wurde - je nach Verfügbarkeit und Einsatzzweck - sowohl auf Bauteile von Intertechnik und Mundorf zurückgegriffen.

Kosten

Man ahnt schon, dass diese Einzelanfertigung, bei der häufig nach der Devise "cost-no-object" die (vermeintlich?) beste Einzellösung realisiert worden ist, nicht zum Preis des Visaton-Bausatzes plus Standardgehäuse in Buche natur zu realisieren sein wird.

So hatte ich auch häufig meine liebe Mühe damit für die einzelnen Werke einen kompetenten und dabei preisgünstigen Zulieferer zu finden. Oft mussten mehrere Angebote eingeholt werden um die angestrebten einzelnen Zielpreise nicht noch verdoppeln oder verdreifachen zu müssen. So hätte z.B. jeder angefragte Münchner Schreiner mindestens das 2,5 fache der letztlich gezahlten Summe verlangt. Die letztendliche Positivauswahl der Lieferanten ist unter Links nachzuschlagen. Trotzdem ergab sich überschlägig folgende Kostenaufstellung (Paarpreise):

  1. Visaton-Chassis: ca. 1.100 EUR

  2. Frequenzweiche: ca. 360 EUR

  3. Rohgehäuse furniert: ca. 1.500 EUR

  4. Alu-Fronten: ca. 370 EUR

  5. Schiefersockel: ca. 270 EUR

  6. Dämmung: ca. 200 EUR

  7. Kabel (inkl. 4 x 3 m Zuleitung) und Anschlussmaterial (WBT): ca. 320 EUR

  8. Sonstiges: ca. 200 EUR

In Summe also ca. 4.300 EUR plus jede Menge Nacht- und Wochenendarbeiten.

Man stellt sich unwillkürlich die Frage: Lohnt das? Für einen 40l-Netto-Lautsprecher? Insbesondere vor dem Hintergrund, dass für diesen Preis schon sehr gute Fertigprodukte zu haben sind (um 50 % reduzierte Angebote und Ladenhüter eingeschlossen).

Kurz: Für eine Selbstbau-Partykeller-Box? Nein! Im Vergleich zu den besten Lautsprecher am Markt dieser Grössen- bzw. Maximalpegel-Klasse (viele sündteure Highend-Monster können zwar lauter aber deswegen nicht unbedingt besser, auch wenn uns das die einschlägige Presse einreden möchte)? Auf jeden Fall! Warum, ist im nächsten Kapitel zu lesen.

Zum Seitenanfang
Vorherige Seite
Nächste Seite