Damit die VOX MHT High End auch weiterhin höchsten Ansprüchen genügt, sollen sinnvolle Verbesserung sie auch zukünftig auf dem Stand der Technik halten. Vom Einkleben von Edelmetallschälchen - die den Wert des Lautsprechers übersteigen können - einmal abgesehen, bin ich zudem um jeden Tipp dankbar, wie das Konzept noch zu verbessern ist.
Selbstbau - Visaton VOX 200 MHT High End
Updates
Neue Frequenzweiche
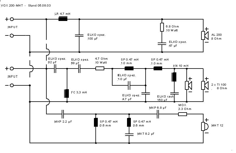
Im August 2003 überarbeitete Visaton die Frequenzweiche aller bestehenden VOX-Modelle. Vorangegangen waren zahlreiche Hinweise ansonsten zufriedener Besitzer und entsprechende Anmerkungen von Jounalisten, dass die Wiedergabe im Grundton noch nicht optimal schien. "Schuld" ist der Übergangsbereich vom TT auf den MT bei gleichzeitig seitlich angeordnetem TT. Diese Konstellation ist immer nur ein Kompromiss zwischen einem optimierten Übertragungsverhalten und der optischen Anmutung eines modisch schlanken Lautsprechers. Ähnlich wie bei Auslegung eines Subwoofer-Satelliten-Kombination, darf auch bei einem seitlich angeordneten Tieftöner dieser nicht zu hoch hinsichtlich seiner Übergabefrequenz an den Tiefmitteltöner mitspielen. Zudem spielen Flankensteilheit der Filter und der Phasenverlauf im Übergangsbereich zwischen Tief- und Tiefmitteltöner eine Rolle.
Kurz: Bei der ersten Frequenzweiche der VOX-Modelle war eben dieser Übergangsbereich noch nicht optimal. Die VOX war daher relativ aufstellungskritisch und je nach Hörraum galt einmal ein nach aussen oder ein nach innen zeigender Tieftontreiber als die bessere Lösung. Sowohl in meinem alten als auch neuen Hörraum empfinde ich übrigends einen nach aussen zeigenden Tieftöner als die homogener spielende Lösung.
Trotz optimierter Aufstellung liess sich im besagten Grundtonbereich eine Inhomogenität feststellen. Nur um Fehlinterpretationen vorzubeugen: Auch eine VOX mit erstem Weichenlayout spielt nicht wie ein mässig gemachte Subwoofer-Satelliten-Kombination, bei der man leicht einen "nebenherspielenden" Bass ausmachen kann. Bei ohnehin kritischen Material allerdings - wie der Wiedergabe der tiefen Saiten eines Klaviers oder von sonoren Stimmen - schien die Ortungspräzision einzubüssen. Die Oberwellen liessen zwar nach wie vor eine präzise Ortung der Schallquelle zu, aber der Korpus bzw. die "Brust" des Interpreten schien ein wenig zu verschwimmen. Einmal auf diese Eigenheit aufmerksam geworden lässt sie einen "Highender" natürlich nicht mehr los. Das neuen Weichen-Layout (Bild), dass Visaton aus diesen Gründen ersann und diesen Effekt verringern sollte, musste umgehend umgesetzt werden.
An dieser Stelle noch einmal der Hinweis: Die aktuell gültige Frequenzweiche sollte man bei Visaton unter Forum/Modifikationen in Erfahrung bringen. Für Fehler kann ich keine Haftung oder Gewährleistung übernehmen.
Interessanterweise nahm Visaton am Tiefpass keine Veränderung vor, sondern änderte den Bandpass für die beiden TI100, die nun sicher etwas steilflankiger nach "Unten" aus dem Geschehen genommen werden. Theorie hin oder her; es stellt sich auf jedenfall der gewünschte Effekt ein: Bei richtiger Aufstellung (jedes VOX-Modell steht gerne möglichst frei im Raum und die MHT High End kann gerne leicht zum Hörplatz eingewinkelt werden), spielt alles aus einem Guss. Der seitliche Tieftöner fällt nie (akustisch) auf und die so unterschiedlichen Chassis (Alu, Titan und Folie) tönen, als ob sie für einander geschaffen wären und führen der Musik keinen zusätzlichen Eigenklang zu. Auch Interpreten mit tiefen Stimmen dürfen jetzt wieder aus vollem Hals singen ohne dabei "aus der Form" zu geraten.
Falls noch nicht geschehen, kann man jeden VOX-Besitzer nur den Griff zum Lötkolben raten. Ob bei dieser Gelegenheit auch der Einsatz hochwertiger und entsprechend teurer passiver Bauteilen lohnt, klärt u.a. einer der nächsten "Updates". Mit dem Thema Weichenbauteile generell beschäfigt sich u.a. das Kapitel: Tuning.
Auswirkungen von Kantenreflexionen
Nach meinem ersten Posting im Visaton-Forum wurde engagiert über mein "fasen-loses" Gehäusedesign debattiert. Die bösen scharfen Gehäusekanten - ein Tribut an meine Designvorstellungen - sorgen der Theorie nach für sog. Kantenreflexionen, die insbesondere die Ortungsgenauigkeit einschränken sollen. Im Kapitel Konstruktion habe ich hierzu schon einige theoretische Überlegen angestellt und zumindest den praktischen Vergleich zu einer Original VOX 200 angestrengt. Die tatsächlichen Auswirkungen an der VOX 200 MHT High End musste ich allerdings schuldig bleiben.
Damit es nicht bei Mutmassungen über die Auswirkungen dieser Kantenreflexionen bleibt, werde ich die deren Einfluss auf praktischem Wege ermitteln: Mit gut 1 cm starken Dämmfilz, der den Chassis ggü. alle Kanten abdecken sollte (Bild), werde ich in Kürze einen Hörbereicht nachreichen.
Ich hoffe nur die (falls vorhanden) positiven Aspekte dieser Filzabdeckung (die amerikanischen Wilson Audio arbeiten z.B. auch damit) fallen nicht so deutlich aus, dass ich mich dann mit der gewöhnungsbedürftigen Optik anfreuden muss.
Mundorf Supreme Caps Silver Oil
Bei Timmermanns HobbyHifi sind hochwertige Weichenbauteile schon seit längerem Pflicht. Und so hat man dort auch keine "Skrupel" selbst bei günstigen Projekten vergleichsweise einfachen Chassis highendige passive Bauteile vorzulöten, die den Kaufpreis des Treibers manchmal sogar übersteigt. Der leider verstorbene Heinz Schmitt von Klang+Ton hielt von solchen Massnahmen nicht allzuviel und will in "Blindtests" schon festgestellt haben, dass Pobanden jeweils diejenige Weichenversion als die hochwertigere identifizieren, wenn man ihnen nur einredet in dieser befänden sich die Mundorf-Bauteile (und nicht umgekehrt, wie Schmitt sich scherzhaft manchmal erlaubte).
Trotz ebenfalls vorhandener gesunder Skepsis protegierten Markennamen gegenüber, kann man an der Weiche meiner VOX 200 MHT High End und meinen Berichten unter Tuning schon ersehen, dass ich in einem "High End-Projekt" auch lieber hochwertige Kondensator anstelle billiger Elkos einsetze. Welchen tatsächlich nachvollziehbaren Vorteile aber z.B. Mundorfs sündteure Supreme Caps Silver Oil (Bild) gegenüber anderen hochwertigen MKPs noch bringen; dieser Frage möchte ich hier nachgehen.
Theoretisches
Selbst B&W setzt mittlerweile bei ihren diamantenen D-Modellen auf die Mundorf Supreme Caps Silver/Gold. Bis dato zeichneten sich auch B&W-Modelle nicht durch besonders hochwertige Frequenzweichen aus (sieht ja auch keiner!). Da die Presse dieses Thema mittlerweile auch bei Fertigprodukten thematisiert, ist es sicher marketing-technisch geschickt dies auch auszunutzen. Als Indiz dafür, dass diese Kondenstoren einen positiven Effekt auf die Hochtonwiedergabe haben, kann deren Einsatz bei B&W also auch nicht zwangsläufig gelten.
Dass ich selber "nur" die Silber-Version verwenden werde und nicht die Silber/Gold ist übrigends kein aufflammender Sparwille (im Gegensatz zur einfachen B&W-Weiche ersten Ordnung benötige ich schliesslich je zwei Kondensatoren, wovon einer schon ziemlich gross und teuer ist), sondern die Überzeugung, dass diese Materialkombination wenig Vorteile bietet. Wenn die sehr kleine (und trotzdem teuer zu bezahlende) Goldbeimischung denn einen Effekt haben sollte, dann nicht unbedingt einen positiven im Sinne einer schnelleren Be- und Entladekurve. Denn Silber ist der deutlich bessere Leiter als Gold. Aber hört sich gut an: "Supreme Silver/Gold", dass muss man Mundorf schon lassen.
PS: Ich habe mir mittlerweile sagen lassen, Goldatome füllen winzigste "Löcher" in der Silberfolie optimal aus und haben damit auch bei Kondensatorfolien einen ähnlich positiven Effekt, wie dieser auch bei Tonabnehmerspulen genutzt wird, die teilweise mit ähnlichen Legierungen arbeiten. Nun denn...
Praktisches
63 kg Lebendgewicht umgewuchtet, Schiefersockel runter und den Lötkolben sprechen lassen...






